足协官方:江西北大门球员朱明鑫停赛3场罚款3万
12月20日,中国足协对江西北大门球员朱明鑫做出了停赛3场、罚款3万的处罚。
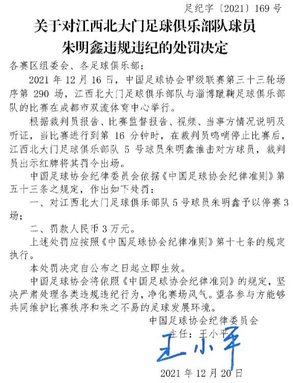
12月20日,据中国足协官网的消息,在中甲联赛第33轮江西北大门对阵淄博蹴鞠的比赛中,当比赛进行至第16分钟时,江西北大门球员朱明鑫和淄博蹴鞠球员吾提库尔-艾山产生冲突,二人被当场红牌罚下,随后中国足协又对二人进行了追罚。
足协处罚如下:
1、朱明鑫禁赛3场;
2、罚款人民币3万元。
(二饼)
标签:
收藏
发表评论
暂无评论
ta的文章
5月20日,天津市宣布张欣正式出任天津体...
2022-05-23 18:06:44
U球体育2月13日讯 快船客场对阵独行侠...
2022-02-13 13:07:40
NBA 北京时间10...
2022-10-02 02:21:15
西甲北京时间1月30日04:00,西甲联...
2023-01-30 06:27:05
国足完成换帅后,外界的焦点也转移到备战亚...
2023-02-27 16:28:03
英超这几天C罗在曼联对阵热刺的比赛还未结...
2022-10-25 04:15:37
11月12日讯 拜仁将在今晚对阵沙尔克,...
2022-11-12 21:21:12
据记者裴力报道,到今年5月为止,广州城队...
2022-05-25 15:02:11
CBA 北京时间10月10日,CBA新赛...
2022-10-11 07:27:33
中新网北京3月6日电(记者 王昊)不论你...
2023-03-07 15:38:07